Table of Contents
AN34101 주차 표시등
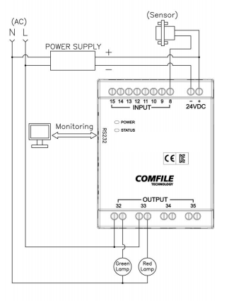
주차공간에 차량이 주차가 되면 근접센서(Sensor)가 작동하여 적색 램프가 점등되어 주차불가능 상태임을 표시합니다.
주차공간에 차량이 주차가 되어 있지 않을 경우, 근접센서(Sensor)가 작동되지 않아 녹색램프가 점등되어 주차가능 상태임을 표시합니다.
주차공간에 차량이 주차되어 있을 경우, 주차시간을 측정하여 RS232 통신 채널로 전송하여 주차관제 시스템에서 사용할 수 있습니다.
[ D2(시간) : D1(분) : D0(초)] ※ MSB 의 모드버스 통신 매뉴얼 참조
RS232 통신채널에 RS232 To RS485 컨버터를 사용하여 여러 주차공간을 한대의 PC 에서 통합관리 할 수 있습니다.
준비물
MSB612RA-DC … 1개
주차차량 유무 검출 센서 … 1개
파워서플라이 (24V출력) … 1개
시스템 구성도
베이직 소스 프로그램
- 아래 소스는 CUBLOC STUDIO 에서 실행가능합니다.
#include "MSB6XX" Set Ladder On Alias P8=SENSOR Alias P32=GREEN_LAMP Alias P33=RED_LAMP
